对于刚毕业的大学生,7月本是奔向人生新阶段的时候。但刚从成都某高校毕业的张洁(化名)万万没想到,自己走出校门,就因为租房背上了上万元网贷。
近日,有多位大学应届毕业生反映自己在“蛋壳公寓”签约月租租房后,陷入网络贷款的“神奇”经历。红星新闻记者对此进行了调查。
大学毕业租房
莫名背上12360元网贷
张洁告诉红星新闻记者,她于2020年6月从成都某高校毕业。因为工作要求提前到岗实习,她于4月中旬左右通过58同城搜索住房信息,找到了位于锦江区马家沟附近,由蛋壳公寓投放的房源,并与蛋壳公寓的中介人员约定4月20日前去看房。
4月20日,在蛋壳公寓中介人员的陪同下,张洁来到马家沟附近看房。看了几套之后,她感觉房租过高,对于刚工作的她来讲有一定压力。就在这时,中介人员告诉她,该房目前可以享受蛋壳公寓的首月立减和免押金优惠活动,算下来需要立刻支付的租金并不高。
张洁表示,由于距离她的实习开始只有两天,时间比较紧迫,加之蛋壳公寓的租房优惠活动,她决定先通过蛋壳公寓以月租的方式租2个月,之后再慢慢挑选合适的房子。最终,张洁选择了一间位于马家沟128号花果新居1期的房间,租金为1030元/月,“再算上付给蛋壳的服务费等费用,一个月的实际花费在1200元左右,”张洁告诉记者。

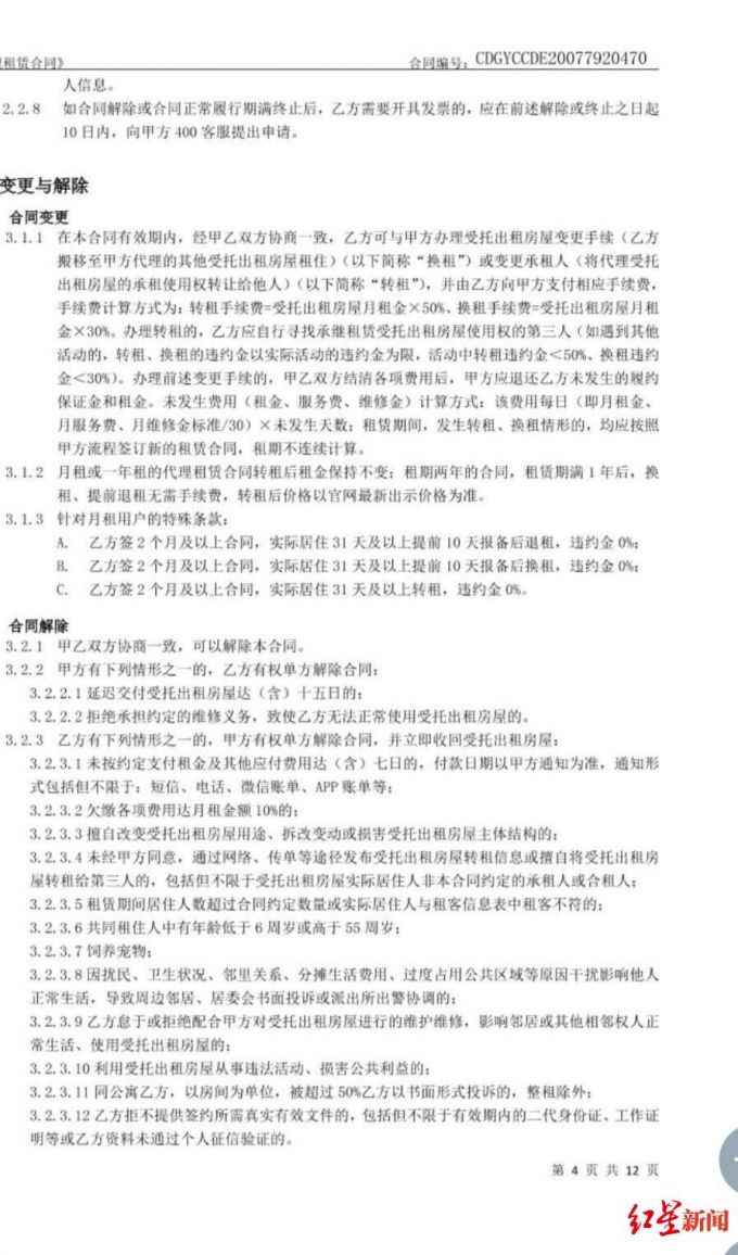
蛋壳公寓签约/缴定须知
据张洁回忆,她当时明确向中介表示自己只打算短租两个月,并询问两个月后退房是否会产生其他费用。中介当时向她承诺两个月后可以直接离开,无需额外支付违约金之后。但当她提出要中介就以上内容开具一份承诺书时,对方以公司规定不能开具为由拒绝了。
随后,张洁开始在中介的帮助下签订租房合同,“中介当时就一直催我签字,我都还没来得及看完合同。”张洁表示,在看到合同中写明租约为一年时,她再次跟中介强调自己只租两个月,对方也再次向她表示两个月后可以直接退房。
张洁告诉记者,签完合同后,该名中介人员让她持身份证拍了一个视频。之后,又通过微信发给她一个二维码,要求她扫码并填写身份证、银行卡等个人信息,并表示“填写了这些信息后才能租房”。按要求填写完相关信息后的张洁,却突然收到了来自微众银行的贷款下放通知,显示她已经向微众银行贷款12360元。按照贷款协议,她需要在从4月算起的一年时间内,每月向微众银行还款1030元,还款额度刚好是她一个月的租金。
突如其来的贷款让张洁有些摸不着头脑,明明选的月租怎么就突然变成贷款?充满疑惑的张洁立刻就月租变成贷款的问题询问了蛋壳公寓的中介人员,对方声称这只是公司的租房流程,她不用管。

张洁就贷款问题询问蛋壳公寓工作人员
在得到中介人员的解释之后,张洁完成了签约流程,并搬入花果新居的房间。要一直等到两个月后,她才发现自己真正陷入了一场网贷中。
短租被迫变长租
中介先称已离职后拉黑租房者
6月20日,当张洁原计划的两个月租约到期时,她按照先前中介对她的承诺,在蛋壳公寓APP上进行银行卡解绑时,却发现解绑不了。而当她联系管家要发起退租时,则被告知必须按合同租满一年,如果提前解约,则需向蛋壳公寓补缴押金和活动优惠,共计2060元。
“我现在相当于被迫续租,”张洁告诉红星新闻记者,由于微众银行已经先期将一年的房租贷款转给蛋壳公寓,自己必须每月向微众银行偿还贷款,一旦违约将影响个人征信。“我现在如果搬走,还是需要继续偿还贷款。”

蛋壳公寓租赁合同中变更与解除合同的规定
张洁再一次通过微信联系了此前带她看房和签约的蛋壳公寓中介人员。“他一开始跟我说不记得当时做过类似承诺,随后又称自己5月15号左右已经从蛋壳离职,”张洁表示,之后自己就被这名中介人员拉黑,“我之后通过朋友的电话再次联系他,在聊到我的租房问题后,他立刻挂断了电话。”
张洁告诉记者,她从蛋壳公寓管家和客服处获得的答复是,由于她拿不出证据证明此前中介人员在看房和签约过程中存在欺骗行为,他们只能按合同办事。
诱导租客网贷并非个例
客服:是工作不规范问题
张洁的遭遇并非个例。记者获悉,最近几个月,12345热线收到多起针对蛋壳公寓网络贷款的投诉。在黑猫投诉等平台上,也有针对蛋壳公寓诱导租客签订合同,拍分期贷款视频的投诉。

黑猫投诉平台
今年7月1日,刚考上研究生的范明(化名)也通过蛋壳公寓在武侯区科华北路的棕北小区租了一个单间。范明告诉记者,自己刚考上研究生,想先在学校旁租两个月,等开学后再搬进学校宿舍。
范明告诉红星新闻记者,签合同时,他看到合同上写的租约为一年。他当场询问工作人员,工作人员向他表示两个月之后,如果他不租了,可以转租出去,“当时并没有告诉我转租不出去,退租需要扣押金的问题。”
在蛋壳工作人员的指导下,范明选择了“分期”的方式支付房租,之后就被要求持身份证录了一段视频,并在微众银行填写了个人信息。“因为我刚本科毕业,不知道分期就是网络贷款,”范明称,自己是在签完合同第二天,和朋友吃饭时说起了签合同的事,才被告知自己陷入了网贷。

蛋壳公寓工作人员与范明对话截图
“我随后拨通了蛋壳公寓工作人员的电话,向对方确认是否以我的名义进行了网贷,”范明告诉记者,但这名工作人员仅表示是进行了分期,在范明提出分期就是网贷之后,该工作人员才最终承认为范明办理了网贷。
范明就此联系蛋壳公寓想要退租,却被告知要按合同租满一年,如果中途违约,则要缴纳950元(范明所租房屋一个月的押金)的罚款。
但记者就此拨打蛋壳公寓客服热线时,客服人员表示,如果租户选择月租方式入住,则需要和微众银行签订为期一年分期贷款合同。同时,租户享受的首月立减、免押金等优惠,也是建立在租约为一年的基础上。如果租户中途退租,则需向蛋壳补缴相关优惠后,才能终止合同。针对张洁租房时客服人员未明确告知相关条款的情况,该客服人员表示,这属于工作不规范问题,租户可在发现时当场对工作人员进行投诉。
律师:口头承诺取证难 维权难度大
红星新闻记者就此咨询了成都泰和泰律师事务所宋宏宇律师。宋宏宇称,由于相关工作人员多数通过口头承诺的方式对租户进行诱导,而初入社会的大学生少有录音存证的意识,当自己的权益受到侵犯、被诱导进行网络贷款后,很难提供强有力的证据来保护自己。在租户无法提供证据证明蛋壳公寓工作人员口头承诺内容的情况下,租户和平台之间的只能以双方签字的合同作为权责依据。
针对几位毕业生租户普遍反映的退租难问题,宋宏宇表示,由于蛋壳公寓的合同中对相关事项有清楚表达,租户在工作人员的诱导下确实进行了签字确认,因此欺诈行为主要通过作为中间人的工作人员不履行告知义务发生,责任主要在中间工作人员,直接向蛋壳公寓维权的难度较大。“如果租户确实想解除合约,主要还是要通过与平台进行协商解决。确实解决不了的,租户也可以进行投诉。”
蛋壳公寓于2015年1月注册成立,运营主体是北京紫梧桐(北京)资产管理有限公司,先后进入北京、上海、广州、深圳、苏州、杭州、天津、武汉、南京、成都、无锡、重庆、西安等10多个城市。
声明:转载此文是出于传递更多信息之目的。若有来源标注错误或侵犯了您的合法权益,请作者持权属证明与本网联系,我们将及时更正、删除,谢谢。
|